Make small-and medium-batch PCB & PCBA production simpler and more reliable!

Learn more

Global high-mix volume high-speed PCBA manufacturer

Help Center  
Sending a message
Open Hours:9:00-21:00 (GMT+8)
Service hotlines

9:00 -18:00, Mon. - Fri. (GMT+8)

9:00 -12:00, Sat. (GMT+8)

(Except Chinese public holidays)

X

Linear Resistor Explained: A Beginner’s Guide

1947

Perhaps when you first started learning electronics, you also wondered: What is a resistor? In simple terms, a resistor is an electronic component used to impede or restrict the flow of current in a circuit. Resistors are everywhere. They can be found in household appliances, smartphones, industrial machines, automotive electronic devices, and even medical equipment. They are the core components for basic tasks such as voltage regulation, current control or signal conditioning. As long as a device has this function, it exists.


There are many types of resistors, and each type has its specific application. In circuit diagrams, different resistors are also represented by their corresponding resistance symbols. Generally, resistors can be classified into two major categories: linear resistors and nonlinear resistors. Below, this article will focus on linear resistors, including their definition, main characteristics, common types, and the differences from nonlinear resistors. Let's learn about them.


linear resistors


What is a Linear Resistor?

 

As mentioned earlier, linear resistors are one of the two major types of resistors. Within the normal operating range of a linear resistor, the current and voltage strictly follow Ohm's law V=I×R (where R is a constant). It is called a "linear" resistor because its resistance value R remains constant when the voltage and current change. Its characteristic curve is a straight line passing through the origin, with a slope of 1/R, as shown in the following figure.


linear resistors' characteristic curve


In practical applications, "linear" indicates that the instantaneous (dynamic) resistance dV/dI of the device is consistent with its nominal resistance within the expected operating range.

 

Intuitive numerical examples (two common resistance values) :

 

Resistance Value

Applied Voltage

(V)

Current (I)

Power (P = V×I)

Notes

100 Ω

1 V

0.01 A = 10 mA

0.01 W = 10 mW

Safe operation

 

10 V

0.1 A = 100 mA

1.0 W

Requires at least a 1 W rated resistor

100 kΩ

5 V

50 μA

0.25 mW

Very small current, negligible power loss


Characteristics of Linear Resistors


The remarkable characteristics of linear resistors make them highly reliable in electronic circuits. The following lists several key characteristics that often need to be checked in design:

 

1. Follow the Ohm characteristic (linear V-i behavior)

 

Meaning: Voltage is directly proportional to current. The characteristic curve is a straight line.

Impact: Predictable voltage division ratio, bias network, operational amplifier feedback design.

 

2. Constant resistance value

 

Meaning: Within the working range, resistance does not depend on voltage or current.

Impact: The working point is stable and the measurement is repeatable.

 

3. Resistance value accuracy (tolerance, ±0.1%, ±1%, ±5%, etc.)

 

Meaning: The allowable deviation between the nominal value and the actual value.

Impact: The accuracy of voltage division and amplifier gain. For high-precision circuits, resistors of 1% are selected. For ordinary circuits, 5% is sufficient.

 

linear resistors


4. Temperature coefficient (TCR, ppm/°C)

 

Meaning: The degree to which resistance drifts with temperature. Metal film resistors are typically ±50 ppm/°C, carbon film resistors ±200-500 ppm/°C, and foil resistors can be as low as ±5 ppm/°C.

 

Formula: ΔR=R₀×TCR×ΔT

 

Impact: Precision circuits require low-temperature drift resistors.

 

5. Rated power (Watt, W)

 

Meaning: The maximum power that a resistor can continuously consume.


Check:  P=I²R=V²/R


Impact: Overload can cause the resistor to heat up or even get damaged. Generally, a margin of two times is selected.

 

6. Rated voltage

 

Meaning: The maximum continuous voltage that a resistor can withstand.

Impact: In high-frequency or high-resistance applications, the voltage rating is often more critical than the power rating.

 

7. Voltage Coefficient

 

Meaning: The extent to which resistance varies with voltage.

Impact: High-precision voltage divider circuits need to select metal film/foil resistors with extremely low VCR.

 

8. Failure Modes and Reliability

 

Meaning: Excessive power, moisture, sulfation, etc., can all cause resistors to fail.

Impact: In industrial environments, resistors that are resistant to sulfidation, have a metal oxide film or are well packaged should be selected.


PCB services from PCBfast


Types of Linear Resistors

 

Linear resistors can be roughly divided into two major categories: fixed resistors and variable resistors. Both types of resistors strictly follow Ohm's law, that is to say, their resistance values remain constant under any setting. A fixed resistor has a permanent resistance value. Variable resistors allow the resistance value to be adjusted manually or electronically. Now, let's take a closer look at what these two types of resistors are divided into!

 

Fixed Linear Resistors


Type

Structure

Advantages

Disadvantages

Applications

Carbon Composition

Carbon particles + binder

Handles surge and pulse currents well

High noise, poor precision

Pulse circuits, surge protection

Carbon Film

Carbon film on ceramic rod, spiral cut

Low cost, general-purpose

Low accuracy, high temperature drift

Voltage dividers, bias circuits

Metal Film

Thin metal film on ceramic substrate

Low noise, high precision (±0.1–1%), low TCR

More expensive than carbon film

Analog circuits, precision dividers

Metal Oxide Film

Tin oxide film on ceramic substrate

High temperature resistance, durable under surge

Moderate precision

Industrial power circuits

Wirewound

Resistive wire wound on ceramic core

High power handling, stable, accurate

Inductive, not suitable for high frequency

Power circuits, current sensing

Metal Strip (Shunt)

Stamped metal alloy

Very low resistance (mΩ), high current capacity

Specialized applications only

Battery management, power converters

Foil Resistor

Etched metal foil bonded to substrate

Ultra-high precision, extremely low TCR, very low noise

Expensive

Instrumentation, reference circuits


Variable Linear Resistors

 

Type

Structure / Features

Applications

Potentiometer

3 terminals, center is a sliding contact; rotary, multi-turn, slide, or trim forms

Volume control, bias adjustment

Rheostat

High-power variable resistor (2 terminals)

Current limiting, heater control

Digital Potentiometer (IC)

Resistor ladder + electronic control; MCU programmable

Gain adjustment, offset tuning, calibration


Comparison Between Linear and Nonlinear Resistors

 

Previously, we have already provided a detailed introduction to the relevant content about linear resistance. In simple terms, linear resistors follow Ohm's Law, which states that voltage is directly proportional to current. Next, we will explain the differences between nonlinear resistors and linear resistors.

 

First of all, What is a nonlinear Resistor? In contrast to linear resistors, nonlinear resistors do not strictly follow Ohm's law. Their resistance values vary with voltage, current or environmental conditions such as temperature and light. Their V-I curves are not a straight line, as shown in the following figure:

 

Typical nonlinear resistors include thermistors, photoresistors (LDR), varistors, diodes, etc. The functions of these components are not merely to limit current; they also provide specific dynamic responses.

 

In summary, the difference between linear and nonlinear resistors can be reflected in the following aspects:


PCB design and assembly services from PCBfast


1. Characteristic curve

Linear resistor: Voltage and current have a linear relationship, and the V-I curve is a straight line.

Nonlinear resistor: The relationship between voltage and current is Nonlinear, and the V-I curve is a curve or a piecewise straight line.


2. Resistance value stability


Linear resistors: The resistance value remains constant and does not change significantly with external conditions.

Nonlinear resistors: The resistance value varies with voltage, current or the environment.


3. Application scenarios


Linear resistors: Suitable for use in circuits that require stable resistance values, such as current limiting, voltage distribution, and signal regulation.

Nonlinear resistors: Commonly used in scenarios such as overvoltage protection, temperature detection, and light sensing.


4. Resistor Symbol


Both are represented by the resistor symbol in circuit diagrams, but nonlinear components such as diodes and thermistors usually have special symbols to distinguish them.

 

When choosing different types of resistors in practical applications, we must determine which resistor to use based on the resistor function required by the circuit. If stable and predictable performance is required, a linear resistor should be chosen. A nonlinear resistor should be used if it is necessary to respond to changes in temperature, light and voltage. Then, here is a summary comparison table.

 

Aspect

Linear Resistor

Non Linear Resistor

Law

Follows Ohm’s Law

Does not follow Ohm’s Law

V-I Curve

Straight line

Curved/nonlinear

Resistance

Constant

Variable

Examples

Carbon film, metal film, wire-wound

Thermistor, varistor, LDR, diode

Function

Stable current/voltage control

Protection, sensing, compensation


Applications of Linear Resistors

 

As the most fundamental passive component in electronic design, the application of linear resistors is of course very extensive. Below, we list some typical application examples:

 

1. Voltage Division in a Circuit

 

The most common function of a linear resistor is voltage division. Why use linear resistors? Because its resistance value remains constant, the output ratio can be predicted. By connecting a pair or a group of linear resistors in series, the input voltage can be divided into smaller and more controllable voltages.

 

For example, in analog circuits, linear resistor dividers are often used to reduce the sensor signal and then send it to the ADC (Analog-to-digital Converter).

 

2. Current Limiting in LED Applications

 

When driving an LED, excessive current can easily damage the diode. In this case, a linear resistor connected in series can function as a current limiter.

 

For example, the LED indicator light circuit is always connected in series with a linear resistor. As shown in the following figure,


Applications of Linear Resistors in LED circuit


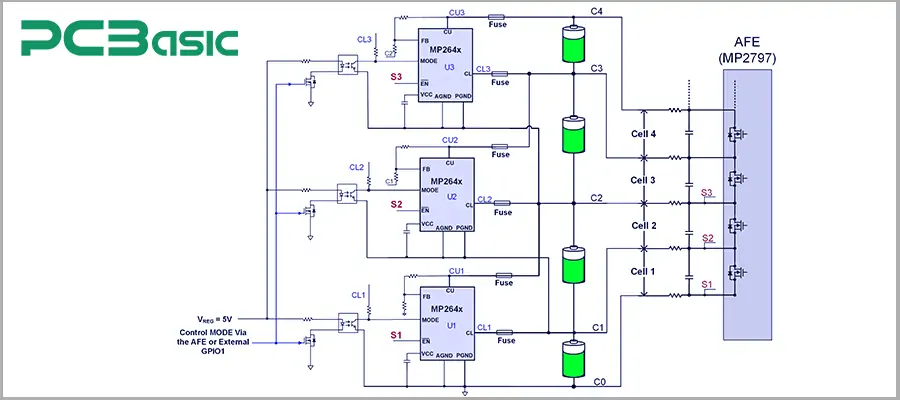
3. Load Balancing in Power Supplies

 

In power supply circuits, linear resistors are often used to balance the load among multiple branches.


Applications of Linear Resistors in power supplies


4. Signal Conditioning in an amplifier

 

In audio and communication systems, linear resistors play a key role in signal shaping.


Applications of Linear Resistors in amplifier


Conclusion

 

Resistors are the foundation of electronics. They seem simple, but from the resistor symbol on the circuit diagram to the actual choice between a linear resistor and a nonlinear resistor every design decision in the circuit, all are crucial.

 

Understanding different types of resistors clearly is beneficial for us to design stable and adaptable systems. In short, mastering the application of resistors, whether linear or nonlinear, is the key to creating reliable and efficient electronic products.



About PCBfast


Time is money in your projects – and PCBfast gets it. PCBasic is a PCB assembly company that delivers fast, flawless results every time. Our comprehensive PCB assembly services include expert engineering support at every step, ensuring top quality in every board. As a leading PCB assembly manufacturer, we provide a one-stop solution that streamlines your supply chain. Partner with our advanced PCB prototype factory for quick turnarounds and superior results you can trust.

About Author

Emily Johnson

Emily Johnson possesses a deep professional background in PCBA manufacturing, testing, and optimization, excelling in fault analysis and reliability testing. She is proficient in complex circuit design and advanced manufacturing processes. Her technical articles on PCBA manufacturing and testing are widely cited within the industry, establishing her as a recognized technical authority in circuit board manufacturing.

Assemble 20 PCBs for $0

Assembly Enquiry

Upload File

Instant Quote

x
Upload File

Phone contact

+86-18823323902

In addition, we've prepared a Help Center. We recommend checking it before reaching out, as your question and its answer may already be clearly explained there.

Wechat Support

In addition, we've prepared a Help Center. We recommend checking it before reaching out, as your question and its answer may already be clearly explained there.

WhatsApp Support

In addition, we've prepared a Help Center. We recommend checking it before reaching out, as your question and its answer may already be clearly explained there.